文库 基础教育 中考专题 语文

【记叙文专题阅读】专题07 判断人物描写,分析人物形象(含解析)-2024年中考语文精讲精练

全国通用 2023-2024学年 部编版(统编版) 中考 语文 DOCX   34页   下载0   2024-03-21   浏览90   收藏0   点赞0   评分-   免费文档
温馨提示:当前文档最多只能预览 3 页,若文档总页数超出了 3 页,请下载原文档以浏览全部内容。
【记叙文专题阅读】专题07  判断人物描写,分析人物形象(含解析)-2024年中考语文精讲精练 第1页
【记叙文专题阅读】专题07  判断人物描写,分析人物形象(含解析)-2024年中考语文精讲精练 第2页
【记叙文专题阅读】专题07  判断人物描写,分析人物形象(含解析)-2024年中考语文精讲精练 第3页
剩余31页未读, 下载浏览全部
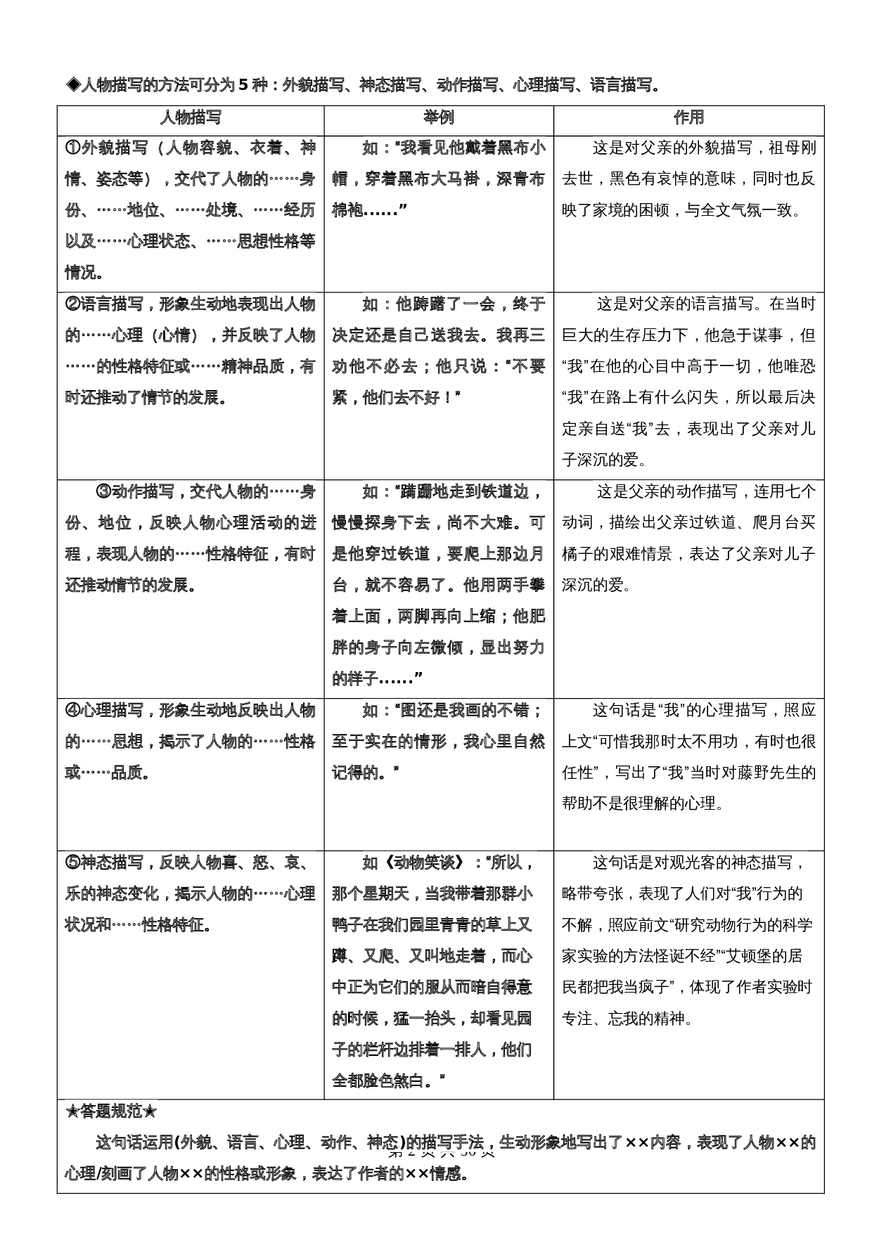
考点7:判断人物描写,分析人物形象 【考情梳理】 一、 人物描写及其作用 人物描写 举例 作用 ①外貌描写(人物容貌、衣着、神情、姿态等),交代了人物的……身份、……地位、……处境、……经历以及……心理状态、……思想性格等情况。 如:“我看见他戴着黑布小帽,穿着黑布大马褂,深青布棉袍......” 这是对父亲的外貌描写,祖母刚去世,黑色有哀悼的意味,同时也反映了家境的困顿,与全文气氛一致。 ②语言描写,形象生动地表现出人物的……心理(心情),并反映了人物……的性格特征或……精神品质,有时还推动了情节的发展。 如:他踌躇了一会,终于决定还是自己送我去。我再三劝他不必去;他只说:“不要紧,他们去不好!”  这是对父亲的语言描写。在当时巨大的生存压力下,他急于谋事,但“我”在他的心目中高于一切,他唯恐“我”在路上有什么闪失,所以最后决定亲自送“我”去,表现出了父亲对儿子深沉的爱。 ③动作描写,交代人物的……身份、地位,反映人物心理活动的进程,表现人物的……性格特征,有时还推动情节的发展。 如:“蹒跚地走到铁道边,慢慢探身下去,尚不大难。可是他穿过铁道,要爬上那边月台,就不容易了。他用两手攀着上面,两脚再向上缩;他肥胖的身 子向左微倾,显出努力的样子......”  这是父亲的动作描写,连用七个动词,描绘出父亲过铁道、爬月台买橘子的艰难情景,表达了父亲对儿子深沉的爱。 ④心理描写,形象生动地反映出人物的……思想,揭示了人物的……性格或……品质。 如:“图还是我画的不错;至于实在的情形,我心里自然记得的。” 这句话是“我”的心理描写,照应上文“可惜我那时太不用功,有时也很任性”,写出了“我”当时对藤野先生的帮助不是很理解的心理。 ⑤神态描写,反映人物喜、怒、哀、乐的神态变化,揭示人物的……心理状况和……性格特征。 如《动物笑谈》:“所以,那个星期天,当我带着那群小鸭子在我们园里青青的草上又蹲、又爬、又叫地走着,而心中正为它们的服从而暗自得意的时候,猛一抬头,却看见园子的栏杆边排着一排人,他们全都脸色煞白。” 这句话是对观光客的神态描写,略带夸张,表现了人们对“我”行为的不解,照应前文“研究动物行为的科学家实验的方法怪诞不经”“艾顿堡的居民都把我当疯子”,体现了作者实验时专注、忘我的精神。 ★答题规范★ 这句话运用(外貌、语言、心理、动作、神态)的描写手法,生动形象地写出了××内容,表现了人物××的心理/刻画了人物××的性格或形象,表达了作者的××情感。 ◆人物描写的方法可分为5种:外貌描写、神态描写、动作描写、心理描写、语言描写。 二、分析人物形象 解题方法: ①抓主要事件(从人物身上发生的事情去归纳形象) ②分析描写方法(从外貌、神态、动作、语言、心理描写等方面分析) ③关注侧面烘托(他人的描写、环境描写等) ④抓直接概括人物形象的关键字词。 分析人物形象时, 必须结合全文内容分析人物形象,决不能只看部分段落。 例题一: 请概括××的人物形象。(此问直接答形象即可) 答:××是一个对工作认真负责、关心学生、正直善良的老师。 例题二: 请结合全文内容分析,刘老师是一个怎样的人。(此题先总体归纳人物形象,再对应人物形象逐条分析。) 答题模式:① A是一个( )的人。从……可以看出…… ② A是一个( )的人。从……可以看出…… 一、(2022·山东济南·九年级专题练习)阅读下面的文章,完成下面小题。 太阳下的草帽 杜崇明 ⑴阳光透过树叶,洒落在草地上,我摘下头上的草帽下意识地摇动起来,驱赶的是蚊子,带来的是一阵凉爽。 ⑵已是休工的时间了,火辣辣的太阳下,还有三五个头戴草帽的同事在田间除草,包谷黄灿灿,水稻黄灿灿,远山近水丰收在望。 ⑶抽一支烟,让大自然过滤往事。草帽在手中细细数点,仿佛带着太阳的光芒把心情照耀。常年的机关生活,很难直接与太阳和田野对话。这次进村子、进农户,深入到农村一线、深入到基层群众中,和他们同吃、同住、同劳动。让久违田间劳作的我,确实感觉有点累了,而手中的草帽,却让我想起了父亲。 ⑷父亲是路桥总工程师,路要修到哪里,桥也就跟着修到哪里;父亲和草帽走到哪里,我们的家自然也就搬到哪里。母亲常说:“草帽就是我们的家。”真的,我细心地观察过,每搬到一个新的地方,屋里的家具全是破旧的,但草帽准会是新的。在父亲看来,换上一顶新的草帽,预示着一个新的开始。我还意识到,只要草帽由金黄变成黑黄,那么,我们不知道什么时候又该搬家了。 ⑸太阳造就汗水和智慧,草帽见证信念和意志。真正的阳光,也正属于草帽。 ⑹一次,母亲病重躺在家里床上。我盼望着父亲早一点回来,给母亲煎药。可父亲刚回到家就接到一个电话, 不由分说 ,他拿起草帽又朝工地赶去了,大桥工地建设更需要他。我用异样的眼光望着父亲拿起草帽。父亲愧疚地摸着我的头鼓励说:“ 男子汉要学会顶起一片天 。” ⑺又一次,父亲要到省城开劳模表彰大会。他希望我在“五一”假期读读他的一本日记《坚持和执著》。路桥,是他的才华文章。他爱事业就像爱生命。宿命的爱,完整的爱,不会随意被烈日
【记叙文专题阅读】专题07 判断人物描写,分析人物形象(含解析)-2024年中考语文精讲精练
下载提示

1、部份EXCEL表格预览的图片显示不整齐,是文件比较宽,系统生成预览图片时分割成A4打印大小所致,文档并没有问题,可以正常下载;

2、如果首次下次不成功,可再次下载。本站同一份资料不重复扣费;

3、如果浏览器启用了拦截弹出窗口,此功能有可能造成下载失败,请临时关闭拦截;

4、如果是资料包下载后请先用解压软件解压,再使用对应软件打开。软件版本较低时请及时更新;

5、资料成功下载后不支持退换,如发现资料有严重质量问题 【点此反馈】,如果属实,我们会补偿您的损失;

6、如果下载使用过程中还遇到其它问题可以到【帮助中心】查看解决方法;

7、最终解释权归本站所有,如有需要请与客服联系或【点此反馈

QQ
微信
小程序
客服